How to Simulate Analog Circuit Design in Design Gateway

Tech Tip: How to Simulate Analog Circuit Design in Design Gateway

Menu

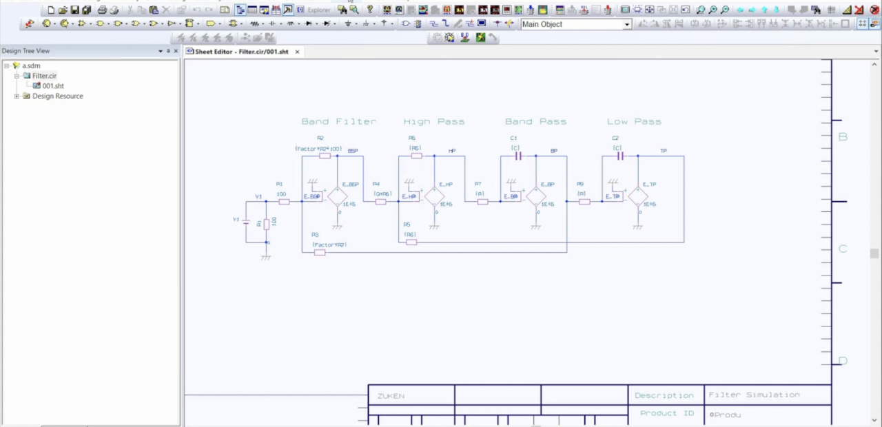
This video shows how users can simulate and analyze an analog circuit design in the CR-8000 Design Gateway interface with the PSPICE simulation tool.

By setting up an Analog Simulation Library, users can access the Analog Simulation Manager. This enables them to create the analysis setup, insert analysis settings, and create a netlist based on schematic data. Design Gateway automatically transfers analysis conditions to PSPICE simulator to run the simulation including viewing results.

Tunir Dey
Tunir Dey
Tunir Dey was serving as an Applications Engineer for CR-8000 products at Zuken Inc. Tunir worked closely with customers in system-level schematic design using Design Gateway, PCB layout design using Design Force, constraint management, topology development, SI, PI, and EMC analysis. Before joining Zuken, Tunir used to serve as a Product Engineer intern in one of the major EDA companies and was responsible for RF, Microwave, high frequency, and high-speed simulation. Tunir graduated from Purdue University with an MS in Electrical Engineering (RF and Microwave) and an MBA in Finance from Indiana University.

Leave a Reply

Your email address will not be published. Required fields are marked *